第二次公告无效投标人7家是否有资格投标基准价的计算?
项目基本信息
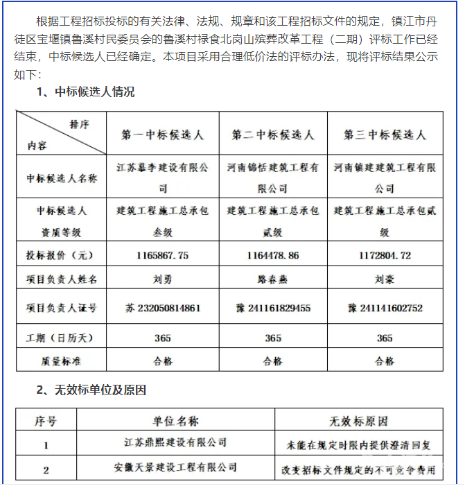
项目的名称:鲁溪村禄食北岗山殡葬改革工程(二期)
项目的编号:321112104N25110003
采购人名称:镇江市丹徒区宝堰镇鲁溪村民委员会
地址:镇江市丹徒区宝堰镇鲁溪村
联系人:邓主任 联系方式:13921585993
招标代理名称:江苏信亦诚项目管理有限公司
地址:江苏省镇江市丁卯桥路689号亚太国际B座5楼
联系人:魏工 联系方式:13815157576
招标文件文件获取日期:2025年11月28日星期五
开标日期:2025年12月09日9:30
第一次公告时间:2025年12月9日

第一公告部分截图
第二次公告时间:2026年1月14日

第二公告部分截图
从第一次公告到二次公告期间,亦感谢宝堰镇纪委、招标办等部门专门接待、解释、澄清,以及有效投标人的认定。
争议点:关于评标基准值是否应按照有效投标人数量变化调整
本项目投标人一览表
序号 | 投标单位 | 投标报价 | 工期 | 项目经理 | 是否为有效投标人 |
1 | 江苏水盛建设有限公司 | 999314.41 | 12个月 | 张超 | 有效投标人 |
2 | 镇江市建发建筑工程有限公司 | 1110463.08 | 12个月 | 王建国 | 有效投标人 |
3 | 江苏朝源建设有限公司 | 1138108.07 | 12个月(360日历天) | 周金源 | 有效投标人 |
4 | 凯鹏建设集团有限公司 | 1146435.68 | 12个月、365日历天 | 唐修东 | 有效投标人 |
5 | 江苏砾梁建设工程有限公司 | 1151987.44 | 12个月(360日历天) | 杨俊哲 | 有效投标人 |
6 | 镇江众联建设工程有限公司 | 1157539.18 | 365 | 汪峰 | 有效投标人 |
7 | 江苏云楼建筑工程有限公司 | 1158000.00 | 365 | 吴红霞 | 有效投标人 |
8 | 河南锦恬建筑工程有限公司 | 1164478.86 | 12个月 | 路春燕 | 有效投标人 |
9 | 江苏慕李建设有限公司 | 1165867.75 | 365 | 刘勇 | 有效投标人 |
10 | 河南镇建建筑工程有限公司 | 1172804.72 | 12个月 | 刘豪 | 有效投标人 |
11 | 江苏品勋建设工程有限公司 | 1179745.96 | 365 | 陆俊安 | 有效投标人 |
12 | 江苏泽羽建设工程有限公司 | 1240104.18 | 365 | 方毅 | 有效投标人 |
13 | 江苏春安建设有限公司 | 1232093.14 | 360 | 蔡巧荣 | 第二次公告废标 |
14 | 江苏安赛建设工程有限公司 | 1386236.89 | 365 | 陈杨 | 第二次公告废标 |
15 | 江苏路景建设工程有限公司 | 1386911.06 | 365 | 王锁平 | 第二次公告废标 |
16 | 江苏八斗才建设有限公司 | 1387036.17 | 360 | 顾正洲 | 第二次公告废标 |
17 | 江苏海之诚建设工程有限公司 | 1387433.31 | 360 | 贺路芳 | 第二次公告废标 |
18 | 江苏锋亚建设工程有限公司 | 1387529.68 | 360 | 周江坤 | 第二次公告废标 |
19 | 安徽建治项目管理有限公司 | 1387643.53 | 360 | 朱守月 | 第二次公告废标 |
20 | 江苏鼎熙建设有限公司 | 1225563.23 | 360 | 吴喜武 | 第一次公告废标 |
21 | 安徽天景建设工程有限公司 | 1387233.75 | 360 | 丁斌 | 第一次公告废标 |
本次投标等整个过程结束,针对招投标详细过程另行发帖,对相关单位、人员表示感谢。
本工程采用“合理低价法”的评标方法,总分100分(即投标报价100分)。以有效投标文件算术平均值为A〔当有效投标文件≥7家时,去掉最高和最低20%(四舍五入取整,末位投标报价相同的均保留)后进行平均;当有效投标文件4-6家时,剔除最高报价(最高报价相同的均剔除)后进行算术平均;当有效投标文件<4时,则次低报价作为投标平均价A〕。评标基准价=A×K,K值在投标文件开启前由投标人代表随机抽取确定,K值的取值范围为:95%、96%、97%、98% ;本项目K值系数抽取为:96%。
第一次公告显示:参与投标人21家,有效投标人19家,评审基准值为1169085.31 ,拟中标单位江苏慕李建设有限公司
第二次公告显示:参与投标人21家,有效投标人12家,评审基准值仍然为1169085.31 ,拟中标单位依旧为江苏慕李建设有限公司
宝堰镇招标办给出的回复是:根据《招标文件》第32.4条评标办法注2“评标结束后,除确认存在计算错误外,评标基准价不因招投标当事人质疑、投诉、复议以及其它任何情形而改变。”的规定,原评标基准价不做改变。
我想问第二次公告无效投标人7家是否有资格投标基准价的计算?





